User Tools

Site Tools


ru:mycnc:mycnc_et6

myCNC-ET6 ЧПУ контроллер

ET6, Вид сверху

001-et6-101-1280.jpg

Подключение питания

Для питания платы myCNC-ET6 используется 24В постоянного тока. Реальная потребляемая мощность зависит от внешних периферийных устройств, которые вы подключили к выходам с открытым коллектором и выходам +12В/+5В. Обычно источника питания в 24В/2А должно быть достаточно для включения комплекта контроллера на основе одноплатного компьютера и 15'6 “TFT-экрана. Однако, даже без экрана и прочих периферийных устройств, источника питания 24В / 1А может быть недостаточно для питания одной платы ET6.

002-et6-power-connection-001.jpg

Выходы Pulse-Dir

ET6 имеет 6 выходов pulse/dir с максимальной частотой импульсов 3 МГц.

Импульсные выходы ET6 соответствуют стандарту RS422 и совместимы с большинством серво- и шаговых драйверов. Внутренняя схема для pulse-dir показана на диаграмме ниже.

Схематика pulse-dir: pulse-dir6.jpg

Схема подключения через разъемы Pulse-Dir: 003-et6-pulse-dir-connection-001.jpg

004-et6-stepper-motors-001.jpg

Выходы на ET6

Плата ET6 содержит 7 выходных контактов

  • 2 релейных выхода (OUT #0, OUT #1)
  • 2 выхода с открытым коллектором (OUT #2, OUT #3)
  • 3 выхода ШИМ (ШИМ #1, ШИМ #2, ШИМ #3)
ПРЕДУПРЕЖДЕНИЕ: на плате ET6-R1 (revision 1 - версия №1) названия выходов напечатаны на нижней стороне платы.
Эти имена НЕ являются правильными и отличаются от фактических выходных адресов.
Пожалуйста, используйте следующую таблицу чтобы узнать настоящий выходной адрес 
Напечатанный адрес Фактический адрес
OUT0 OUT2
OUT1 OUT3
OUT2 PWM1 (ШИМ1)
OUT3 PWM2 (ШИМ2)
OUT4 PWM3 (ШИМ3)
P2A OUT0 (A)
P2B OUT0 (B)
P2C OUT0 (C)
P1A OUT1 (A)
P1B OUT1 (B)
P1C OUT1 (C)

Схема для выходов ET6:

Схема контактов для выходов ET6:

004-et6-stepper-motors-001.jpg

Входы на ET6

Плата управления ET6 имеет 8 входов (2 группы по 4 входа). Каждая группа имеет два отдельных контакта питания, поэтому входы могут получать питание от разных источников. Возможно одновременное использование датчиков PNP и NPN.

Схема для входов ET6:

Схема контактов разъема для входов ET6: 007-et6-inputs-connection-001.jpg

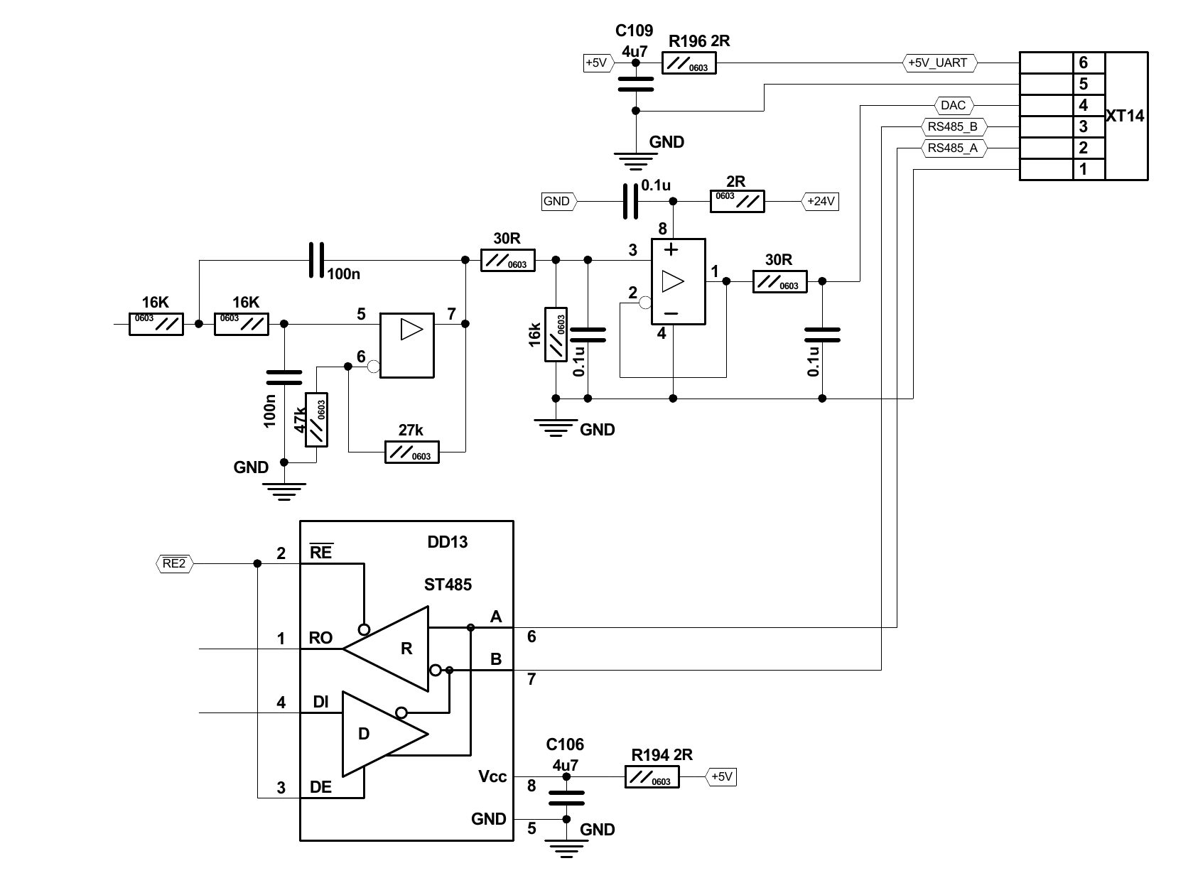
Шина RS422 / RS485

Плата управления myCNC-ET6 имеет разъем для подключения шины RS485. На плате управления myCNC-ET6 реализованы интерфейсы Modbus ASCII/RTU и Hypertherm Serial.

Схема шины RS485:

Схема подключения контактов RS485: 009-et6-rs485-connection-001.jpg

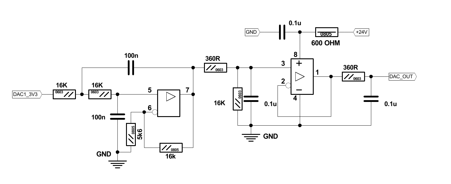
Выход ЦАП

Плата управления myCNC-ET6 имеет выход ЦАП для управления скоростью шпинделя. Выходной диапазон ЦАП составляет 1-15В Фактическое максимальное напряжение ЦАП (т.е. 10В, 5В, 6В) можно настроить в программе myCNC.

Схематика выхода ЦАП:

Диаграмма подключения через выход ЦАП: 011-et6-dac-connection-001.jpg

Примеры подключения

Пример подключения трехпроводного датчика NPN (внешний источник питания)

012-et6-npn-external-power-001-v2.jpg

Пример подключения 3-проводного датчика PNP (внешний источник питания)

013-et6-pnp-external-power-001-v2.jpg

Пример подключения трехпроводного датчика NPN (внутреннее питание)

014-et6-npn-internal-power-001-v2.jpg

Пример подключения 3-проводного датчика PNP (внутреннее питание)

015-et6-pnp-internal-power-001-v2.jpg

В зависимости от конкретного датчика, питание может подаваться 
через любой источник питания (5 В, 12 В, 24 В). В этих примерах используется 
питание 24В, так как оно является индустриальным стандартом.

Управление скоростью шпинделя через ЦАП (0-10В)

016-et6-spindle-001.jpg

Пример подключения переключателя (внешний источник питания)

017-et6-switch-external-001-v2.jpg

018-et6-switch-external-002-v2.jpg

Перепрошивка платы ET6

019-et6-reflash-001.jpg

Процедура перепрошивки myCNC-ET6 может занять около трех минут.

Чтобы перепрошить плату:

  1. Подключите 24В постоянного тока
  2. Подключите кабель micro-USB к ET6 и хост-компьютеру с установленным программным обеспечением myCNC.
  3. Закройте перемычки J5 (сброс) и J6 (программирование) на плате ET6
  4. Откройте перемычку J5.
  5. В программном обеспечение myCNC на хост-компьютере:
    1. Перейдите во вкладку «Настройка» → «Поддержка»
    2. В поле «Select board» поставьте «myCNC-ET6»
    3. Выберите «Release version» (версию прошивки) из «Release», «Night build» и «Testing».
    4. В поле *UART port*, выберите порт с *FT232*
    5. Поставьте *Baud Rate* на “115200”; другая скорость передачи может быть выбрана в случае возникновения проблем со скоростью 115200
  6. Нажмите кнопку «Обновить прошивку»:
  7. Сектор 0 будет записан в конце процесса перепрошивки. После завершения перепрошивки платы, на экране появится всплывающее окно.
  8. Снимите все перемычки (J5, J6) и перезапустите плату. Чтобы перезапустить плату, вам необходимо
    выключить и включить питание ET6 или
    закрыть перемычку сброса (J5) на 1 секунду, затем отпустить ее. Плата будет перезапущена.

В случае сбоя процесса перепрошивки, на экран будет выведено всплывающее сообщение. В таком случае повторите процедуру перепрошивки с шага №3.

Размеры платы

ru/mycnc/mycnc_et6.txt · Last modified: 2020/03/27 09:57 by ivan

Donate Powered by PHP Valid HTML5 Valid CSS Driven by DokuWiki